در این مقاله به ابزارهای نرمافزاری و روشهای مهندسی طراحی مخازن تحت فشار میپردازیم.
نرم افزار محاسبه مخازن تحت فشار یک نرمافزار کامپیوتری است که برای طراحی و محاسبه مخازن فشار قابل تحمل در صنایع مختلف استفاده میشود. این نرمافزارها به مهندسان و طراحان کمک میکنند تا مخازنی را بر اساس استانداردها و مقررات مربوطه طراحی کنند و خواص و رفتار آنها را در شرایط فشار مختلف بررسی کنند. نرمافزارهای محاسبه مخازن تحت فشار معمولاً شامل مجموعهای از ابزارها و قابلیتهایی میباشند که به کاربران امکان محاسبه و تحلیل مخازن تحت فشار را میدهند. این نرمافزارها معمولاً شامل موارد زیر هستند:
طراحی مخازن
این نرمافزارها ابزارهایی را فراهم میکنند تا مهندسان بتوانند ابعاد اساسی مخازن را بر اساس نیازها و استانداردهای معتبر محاسبه کنند. به طور معمول، این شامل محاسبه ابعاد شعاع بُعد پایه، ارتفاع، ضخامت دیواره و سقف است.
بررسی استحکام و مقاومت
این نرمافزارها قابلیتهایی دارند که به کاربران امکان میدهند مقاومت و استحکام مخازن را در برابر فشار و بارهای مختلف بررسی کنند. این شامل بررسی تنشها، تغییر شکلها و عملکرد در شرایط مختلف است.
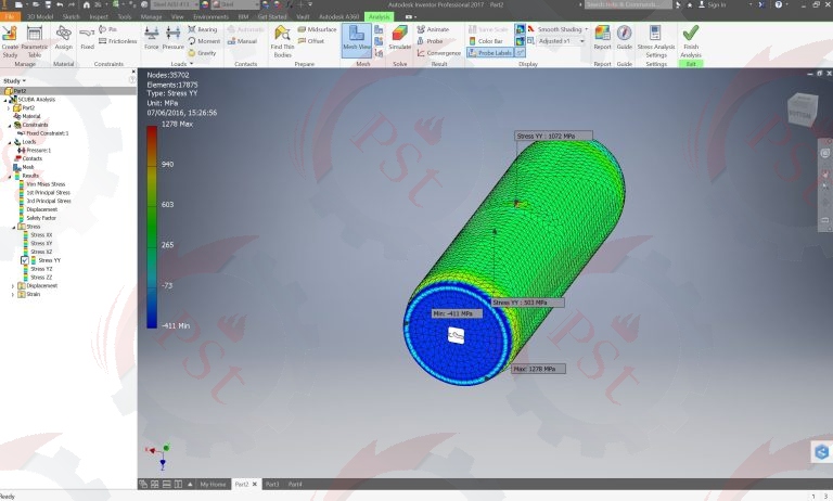
شبیهسازی و تجزیه و تحلیل
نرمافزارهای محاسبه مخازن تحت فشار معمولاً ابزارهایی را ارائه میدهند که به کاربران امکان میدهد شبیهسازی و تجزیه و تحلیل رفتار مخازن در شرایط مختلف را انجام دهند. این شامل محاسبه تنشها، تغییر شکلها، جریان مواد و دما است.
گزارشگیری و نمودارسازی
نرمافزارهای محاسبه مخازن تحت فشار ابزارهایی را فراهم میکنند تا دادهها و نتایج را به صورت گزارشها و نمودارها نشان دهند. این به کاربران کمک میکند تا نتایج را به راحتی تفسیر کنند.
محاسبه و ارزیابی عوامل ایمنی
این نرمافزارها به کاربران امکان میدهند عوامل ایمنی مخازن را محاسبه و ارزیابی کنند. این شامل بررسی فشارهای ایمنی، ارزیابی ریزش و شکست مواد، بررسی تاثیرات زلزله و طوفان، و همچنین تحلیل ریسک و ارزیابی عوامل ایمنی است.

نرم افزار اینونتور
در زمینه محاسبه مخازن تحت فشار، چند نرمافزار معروف و محبوب عبارتند از:
PV Elite
این نرمافزار توسط شرکت Hexagon PPM توسعه داده شده است و به طراحان و مهندسان امکان میدهد مخازن تحت فشار را طراحی و تجزیه و تحلیل کنند. این نرمافزار دارای قابلیتهای محاسبه ابعاد، استحکام و مقاومت، شبیهسازی رفتار و تجزیه و تحلیل عوامل ایمنی است.
Compress
این نرمافزار توسط شرکت Codeware توسعه داده شده است و برای طراحی و تجزیه و تحلیل مخازن تحت فشار استفاده میشود. این نرمافزار دارای ابزارها و قابلیتهایی است که به طراحان امکان محاسبه ابعاد، استحکام، مقاومت، تحلیل رفتار مواد و ارزیابی عوامل ایمنی را میدهد.
Caesar II
این نرمافزار نیز توسط شرکت Hexagon PPM توسعه داده شده است و برای تجزیه و تحلیل سیستمهای لولهکشی و مخازن تحت فشار استفاده میشود. این نرمافزار دارای ابزارها و قابلیتهایی است که به کاربران امکان محاسبه تنشها، تغییر شکلها، جریان مواد و ارزیابی ایمنی را میدهد.
STAAD.Pro
این نرمافزار توسط شرکت Bentley Systems توسعه داده شده است و در علاوه بر سازههای ساختمانی، قابلیت طراحی و تحلیل سازههای لولهکشی و مخازن تحت فشار را نیز داراست. این نرمافزار دارای ابزارها و قابلیتهایی است که به کاربران امکان محاسبه استحکام، مقاومت و ارزیابی عوامل ایمنی مخازن را میدهد.
در زمینه محاسبه مخازن تحت فشار، چند اپلیکیشن محبوب و قابل استفاده بر روی گوشی موبایل عبارتند از:
TankCalc
این اپلیکیشن برای سیستمعاملهای iOS و Android در دسترس است و به کاربران امکان محاسبه ابعاد، حجم، و وزن مخازن تحت فشار را میدهد. این اپلیکیشن دارای واحدهای مختلف اندازهگیری، مقررات استاندارد و قابلیت نمایش نتایج در قالب نمودارها و گزارشها میباشد.
Pressure Vessel Calculator
این اپلیکیشن برای سیستمعاملهای Android در دسترس است و به کاربران امکان محاسبه ابعاد، حجم، ضخامت دیواره، وزن و فشار مجاز مخازن تحت فشار را میدهد. این اپلیکیشن دارای ویژگیهایی مانند استفاده از استانداردهای معتبر، قابلیت تغییر واحدهای اندازهگیری و امکان ذخیره نتایج است.
Pressure Vessel Engineering Calculator
این اپلیکیشن برای سیستمعاملهای iOS و Android در دسترس است و به کاربران امکان محاسبه ابعاد، حجم، ضخامت دیواره، وزن و فشار مجاز مخازن تحت فشار را میدهد. این اپلیکیشن دارای ویژگیهایی مانند استفاده از استانداردهای معتبر، قابلیت تغییر واحدهای اندازهگیری و امکان ذخیره نتایج است.
لطفاً توجه داشته باشید که قبل از استفاده از هر اپلیکیشن، بهتر است از اعتبار و صحت محاسبات آن اطمینان حاصل کنید و در صورت لزوم با استانداردها و مقررات مربوطه هماهنگی نمایید. این تنها چند نمونه از نرمافزارهای محبوب و معروف در زمینه محاسبه مخازن تحت فشار هستند و هنوز نرمافزارهای دیگری نیز وجود دارند که برای این منظور استفاده میشوند. انتخاب نرمافزار مناسب بستگی به نیازها و الزامات خاص هر پروژه دارد.
در صنایع نفت و گاز، مخازن تحت فشار برای ذخیرهسازی و حمل و نقل موادی مانند نفت، گاز و محصولات پتروشیمی استفاده میشوند. نرمافزارهای محاسبه مخازن تحت فشار به مهندسان این صنایع کمک میکنند تا مخازن را طراحی و محاسبه کنند و اطمینان حاصل کنند که تحت فشارهای مورد نیاز قابلیت عملکرد دارند.
در صنایع شیمیایی، مخازن تحت فشار برای ذخیره و تولید مواد شیمیایی استفاده میشوند. نرمافزارهای طراحی مخازن تحت فشار به مهندسان این صنایع کمک میکنند تا مخازن را بر اساس نیازها و خواص مواد محاسبه کنند و طراحی صحیح را انجام دهند. در صنایع غذایی، مخازن تحت فشار برای ذخیرهسازی و تولید مواد غذایی مانند روغن، شیر، آبمیوه و سایر محصولات استفاده میشوند. نرمافزارهای محاسبات مخزن به مهندسان این صنایع کمک میکنند تا مخازن را طراحی و محاسبه کنند و به بهبود کیفیت و ایمنی محصولات کمک کنند.
در صنایع دارویی، مخازن تحت فشار برای تولید و ذخیرهسازی مواد دارویی استفاده میشوند. نرمافزارهای محاسبه مخازن تحت فشار به مهندسان و متخصصان این صنعت کمک میکنند تا مشخصات فنی مخازن را محاسبه و ارزیابی کنند و به رعایت استانداردها و مقررات صنعت دارویی کمک کنند. در صنایع نیروگاهی، مخازن تحت فشار برای ذخیره و تأمین سوختها مانند نفت، گاز و زغال سنگ استفاده میشوند. نرمافزارهای محاسبه مخازن تحت فشار به مهندسان این صنایع کمک میکنند تا مخازن را بهینه طراحی کردهو عملکرد آنها را در شرایط مختلف شبیهسازی کنند.
پترو صنعت تاراز